


北斗标准时间座钟可配置成为“军标时钟”或“作战时钟”2种模式。可通过卫星天线接收北斗卫星的授时信号,也支持通过网络NTP或无线方式得到授时信号。时钟可显示“军用标准时间”;可以设置成任意“作战演习时间”。“作战时钟”模式主要用于作战演习中假定时间的显示,可以设置成任意预置时间与步长。军用标准时钟用于作战指挥、战事模拟、军事教学、日常办公等领域


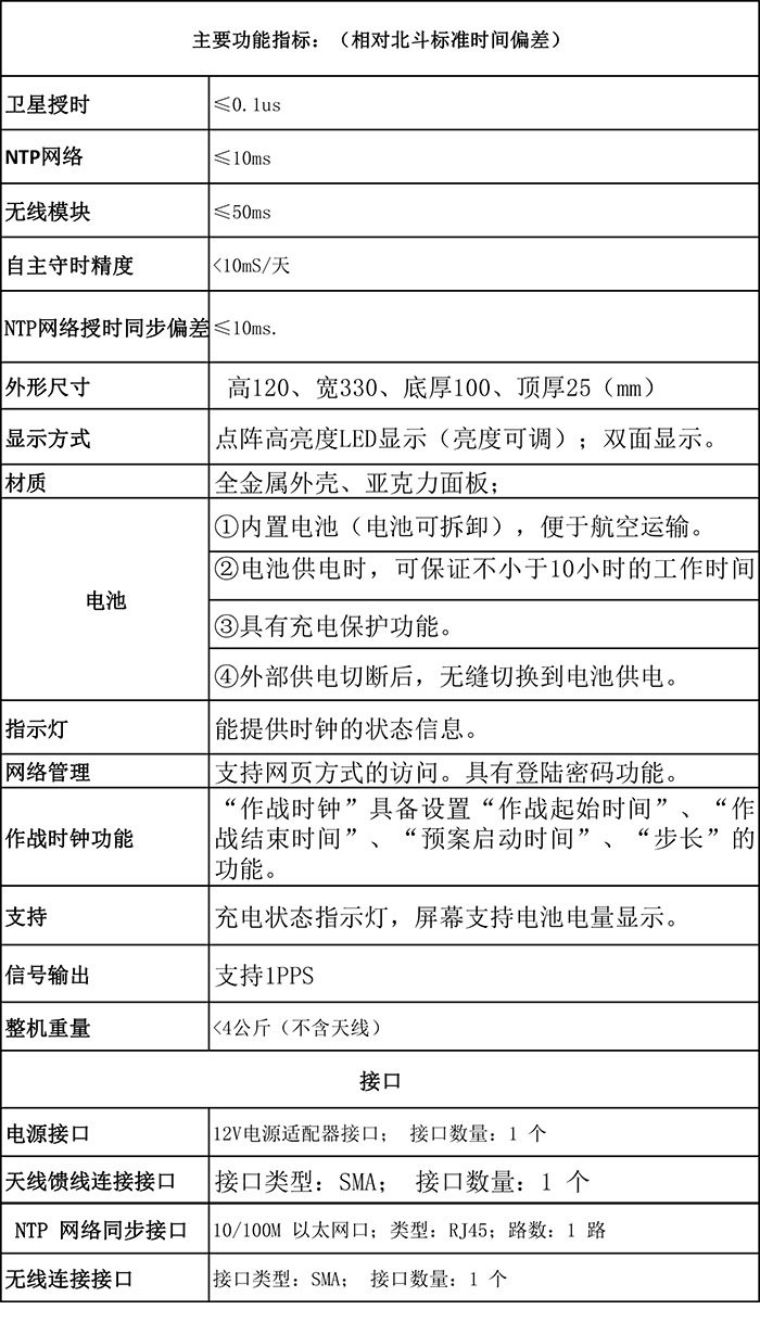
主要功能指标:
1. “上”“下”“左”“右”“确认”“退出”六按键设计,操作简单
2. 菜单显示模式,用户无需说明书即可查询设置等操作
3. 授时信号自动切换功能(卫星、网络、无线)
4. 按键设置网络IP和无线地址等功能
5. 亮度显示手动调节功能(五级可调)
6. 主界面可四界面任意切换:
7. 无线授时时间补偿功能
8. 卫星数量显示功能
9. 电量显示功能

